网站首页
关于我们
公司简介
组织架构
企业荣誉
联系方式
信息公开
新闻动态
公司新闻
公示公告
党群工作
党建工作
廉政建设
工会工作
招标采购
招标信息
中标结果
企业文化
文化理念
员工风采
成员企业
全资子公司
参股公司
控股公司
人才发展
人员招聘
人员培训
业务领域
新闻动态
首页
>
新闻动态
>
公示公告
> 详细内容
公司新闻
公示公告
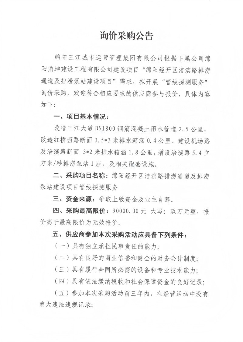
绵阳三江城营集团涪滨路排涝通道及排涝泵站建设项目管线探测服务询价采购公告
2025-06-17
上一条:绵阳经开区涪滨路排涝通道地勘服务询价采购公告
下一条:绵阳三江城营集团涪滨路排涝破堤复堤询价采购公告
返回列表
绵阳三江城市运营管理集团有限公司 版权所有 www.mysjcyjt.cn ALL Rights Reserved.
联系电话:0816-2111775
联系地址:四川省绵阳市经开区塘汛街道城南壹號二期A区4幢1层1至4幢2层1-1号
蜀ICP备2025134872号
网站建设:
动力网络