网站首页
关于我们
公司简介
组织架构
企业荣誉
联系方式
信息公开
新闻动态
公司新闻
公示公告
党群工作
党建工作
廉政建设
工会工作
招标采购
招标信息
中标结果
企业文化
文化理念
员工风采
成员企业
全资子公司
参股公司
控股公司
人才发展
人员招聘
人员培训
业务领域
新闻动态
首页
>
新闻动态
>
公示公告
> 详细内容
公司新闻
公示公告
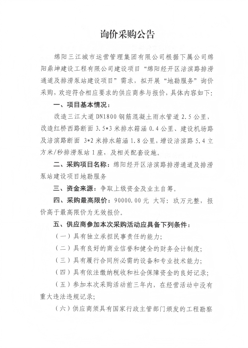
绵阳经开区涪滨路排涝通道地勘服务询价采购公告
2025-06-17
上一条:涪滨路排涝水土保持方案编制询价采购公告
下一条:暂无信息
返回列表
绵阳三江城市运营管理集团有限公司 版权所有 www.mysjcyjt.cn ALL Rights Reserved.
联系电话:0816-2111775
联系地址:四川省绵阳市经开区塘汛街道城南壹號二期A区4幢1层1至4幢2层1-1号
蜀ICP备2025134872号
网站建设:
动力网络